必威平台,必威(中国)一站式服务平台融媒体中心讯 近日,必威平台,必威(中国)一站式服务平台化学与材料学院罗丙红教授团队设计了一种具有快速的光固化能力、适宜的粘度、独特的液晶态以及在打印后液晶态在三维上能够良好保持的新型液晶墨水,并基于数字光处理(DLP)技术打印了一类具有类骨质液晶态和力学微环境的三维液晶支架,并籍此揭示了这类新型液晶支架对干细胞成骨分化和骨生成的影响规律,体内实验充分证明了这类液晶支架优异的促颅骨缺损修复的能力。相关工作以“Creating a Bionic Scaffold via Light-curing Liquid Crystal Ink to Reveal the Role of Osteoid-like Microenvironment in Osteogenesis”为题发表在Bioactive Materials期刊(影响因子:18.9)。

论文页面截图
天然类骨质具有独特的液晶态和力学微环境,在指导细胞行为和成骨过程中起着至关重要的作用,因此,仿生构筑具有类骨质微环境的支架材料对于骨缺损治疗具有重要意义,但遗憾的是,目前还未见有报道基于3D打印技术构建兼有类骨质力学微环境和独特液晶态的液晶支架,仿生类骨质微环境的力学微环境和液晶态在引导细胞行为和促成骨分化上发挥的内在机制和协同作用也仍然是未知的。
在这一研究工作中,作者首先通过调控天然多糖甲壳素晶须(CHW)液晶和光固化水凝胶基质前驱体(PEGDA)的浓度与配比,设计了一系列具有液晶态和适宜粘度的DLP打印墨水,并基于对墨水流变性能和液晶性的研究,筛选确定了具有不同模量和液晶态的墨水,并通过DLP打印获得了一系列液晶水凝胶支架材料。作者在研究中发现,这类新型可光固化液晶墨水具有良好的可打印性和高的打印精度,通过DLP打印可以快速构建复杂形状和不同尺寸的液晶支架(图2)。

不同组成液晶墨水的性能研究(a~h)与异形件打印(i, j)
随后,研究团队验证了所打印的液晶支架材料具有与类骨质相似的液晶织构和力学特性;并且,通过原子力显微镜的敲击模式测试了液晶支架材料的点模量(图3),支架材料的高低模量的范围分别在39.1~118 kPa和3.4~14.2 kPa,为揭示类骨质的力学特性和液晶态对骨髓间充质干细胞的行为以及成骨性能的影响搭建了合适的材料体系。

图3DLP打印液晶支架材料的示意图及实物照片(a~c)、液晶性能(d~f)、力学性能(g~i)与形貌(j, k)
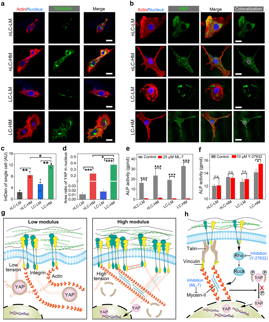
该团队通过液晶支架材料的生物学性能评估发现,与低模量液晶支架相比,高模量液晶支架上的骨髓间充质干细胞具有更大的铺展面积、更高的细胞极化和更多的细胞伪足伸展,表明液晶支架材料的模量在调控干细胞的铺展和粘附上发挥着重要作用,更为有趣的是,该团队还发现,同样是高模量环境,细胞在具有液晶态的支架材料上具有更好的细胞铺展和黏附,并且,在低模量环境中,液晶态对细胞铺展则没有明显的促进效果(图4)。该团队还进一步通过体外促成骨分化和体内颅骨缺损修复实验验证了液晶支架材料良好的促成骨分化和骨生成的能力(图5,图6)。

图4骨髓间充质干细胞在不同模量和液晶态支架材料上铺展行为和黏附性能

图5细胞的激光共聚焦染色照片以及抑制实验(a~f),力学环境影响细胞行为和命运的机制示意图(g, h)

图6 体内颅骨缺损修复实验用于评估不同支架材料的骨修复性能
综上所述,研究团队设计了一类全新的液晶墨水,并基于DLP打印技术构建了一类具有类骨质力学微环境和液晶态的液晶水凝胶支架,籍此初步阐明了仿生类骨质微环境对体外骨髓间充质干细胞行为和体内骨生成的影响规律。研究结果表明,较高模量的类骨质微环境有利于干细胞的粘附、扩散和迁移,并通过激活YAP信号通路促进干细胞成骨分化和骨生成,而且,仿生类骨质微环境所呈现的独特液晶态可以强化力学微环境对干细胞行为和骨生成的影响。该研究揭示了液晶支架的力学微环境和液晶态在调节干细胞成骨分化和促骨生成中发挥的重要作用和协同效应,可为仿生构建骨组织工程支架材料提供一定的借鉴。
该研究成果的第一作者为必威平台,必威(中国)一站式服务平台化学与材料学院研究生刘坤,通讯作者为必威平台,必威(中国)一站式服务平台罗丙红教授,必威平台,必威(中国)一站式服务平台为唯一通讯单位。研究工作得到了国家自然科学基金面上项目、广东省自然科学基金面上项目和广东省重点领域研发计划等项目的大力支持。
原文链接:https://doi.org/10.1016/j.bioactmat.2024.06.019
责编:杜明灿